|
|
Sampling Distribution of Pearson's r
Author(s)
David M. Lane
Prerequisites
Values
of the Pearson Correlation, Introduction
to Sampling Distributions
Learning Objectives
- State how the shape of the sampling distribution of r deviates from
normality
- Transform r to z'
- Compute the standard error of z'
- Calculate the probability of obtaining an r above a specified value
Assume that the correlation between quantitative
and verbal SAT scores in a given population is 0.60. In other
words, ρ = 0.60. If 12 students were sampled randomly, the
sample correlation, r, would not be exactly equal to 0.60. Naturally
different samples of 12 students would yield different values
of r. The distribution of values of r after repeated samples of
12 students is the sampling distribution of r.
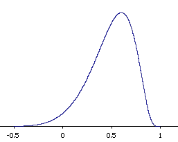
The shape of the sampling distribution of r for
the above example is shown in Figure 1. You can see that the sampling
distribution is not symmetric: it is negatively skewed.
The reason for the skew is that r cannot take on values greater
than 1.0 and therefore the distribution cannot extend as far in
the positive direction as it can in the negative direction. The
greater the value of ρ, the more pronounced the skew.
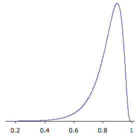
Figure 2 shows the sampling distribution for ρ
= 0.90. This distribution has a very short positive tail and a
long negative tail.
Referring back to the SAT example, suppose you wanted
to know the probability that in a sample of 12 students, the sample
value of r would be 0.75 or higher. You might think that all you
would need to know to compute this probability is the mean and
standard error of the sampling distribution of r. However, since
the sampling distribution is not normal, you would still not be
able to solve the problem. Fortunately, the statistician Fisher
developed a way to transform r to a variable that is normally
distributed with a known standard error. The variable is called
z' and the formula for the transformation is given below.
z' = 0.5 ln[(1+r)/(1-r)]
The details of the formula are not important here
since normally you will use either a table
or calculator
to do the transformation. What is important is that z' is normally
distributed and has a standard error of

where N is the number of pairs of scores.
Let's return to the question of determining the
probability of getting a sample correlation of 0.75 or above in
a sample of 12 from a population with a correlation of 0.60. The
first step is to convert both 0.60 and 0.75 to their z' values, which
are 0.693 and 0.973, respectively. The standard error of z' for
N = 12 is 0.333. Therefore the question is reduced to the following:
given a normal distribution with a mean of 0.693 and a standard
deviation of 0.333, what is the probability of obtaining a value
of 0.973 or higher? The answer can be found directly from the
applet "Calculate
Area for a given X" to be 0.20. Alternatively, you could
use the formula:
z = (X - μ)/σ = (0.973 - 0.693)/0.333
= 0.841
and use a table to find that the area above 0.841
is 0.20.
Please answer the questions:
|
|